Today, I will write to you about how to make an ionic thruster engine and how you can make a bladeless fan. I will show you through this post. So if you want to know about this bladeless fan, then read this post of mine and share it with people. I will tell you how to make the circuit and which fan to use.

What Is an Ionic Thruster
An ionic thruster, more commonly known as an ion thruster, is a fascinating propulsion system designed for spacecraft that relies on electricity rather than combustion to create motion. At its core, the device works by taking a neutral gas—xenon is the preferred choice—and stripping away electrons to form positively charged ions.
These ions are then accelerated through grids or electromagnetic fields, shooting out of the engine at tremendous speeds. The expelled particles generate a gentle but steady push, propelling the spacecraft forward. Unlike chemical rockets, which deliver powerful bursts of thrust but consume large amounts of fuel in seconds, ion thrusters produce only a whisper of force at any given moment.
Yet, because they can operate continuously for months or even years, they allow spacecraft to gradually build up extraordinary velocities.
This efficiency makes them ideal for deep-space exploration, where conserving fuel is critical. NASA’s missions such as Deep Space 1 and Dawn demonstrated the practicality of ion propulsion, enabling journeys to distant asteroids and dwarf planets that would be impossible with traditional rockets.
In essence, an ionic thruster trades brute strength for endurance, offering humanity a reliable engine to unlock the vast distances of interplanetary travel.

Who First Created the Ionic Thruster and When?
The origins of the ionic thruster trace back to the early 20th century, when visionaries began imagining propulsion systems that relied on electricity rather than combustion.
The first practical experiments were carried out by Robert H. Goddard in 1916–1917 at Clark University, where he tested the idea of accelerating ions in a vacuum to produce thrust.
Although his work was rudimentary, it marked the beginning of ion propulsion research. The concept itself had been suggested earlier by Konstantin Tsiolkovsky in 1911, but Goddard’s experiments gave it tangible form.
Decades later, in 1959, Harold R. Kaufman at NASA’s Glenn Research Center built the first fully operational ion thruster using xenon gas as the propellant. Kaufman’s design demonstrated that ions could be accelerated efficiently with electric fields, paving the way for modern spacecraft propulsion.
This breakthrough shifted ion thrusters from theoretical curiosity to practical technology, eventually powering missions like NASA’s Deep Space 1 and Dawn.
In short, while Tsiolkovsky envisioned the idea, Goddard pioneered the experiments, and Kaufman created the first working engine, establishing the foundation for today’s ionic thrusters that enable long-duration journeys across the solar system.

INDUCTOR COIL 27 TRUNS
How I Built the Ionic Thruster.
First, I will take a CPU fan and disassemble the entire system, removing all of the fan coils inside.
Once it’s open, I’ll take the aluminum paper and cut it into small pieces. With those pieces, I’ll take the copper wire. I’ll strip the wire, take a copper wire out of it, and place it inside the fan with a half-inch gap between the aluminum paper and the copper wire. I’ll bring out a red wire and a black one.
This is how I will create an Ionic Thruster engine, which you can call a bladeless fan. I named it Bladeless Fan because I found this name unique.

Ionic Thruster Aluminium Cutting
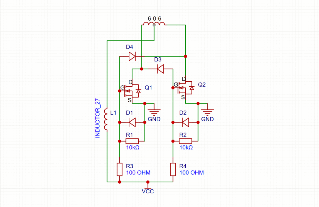
How to Make a Circuit Diagram and Explain It in Detail
First, I will take a heat sink and use 2 IRZ44n N-channel MOSFETs by heating them through nuts and bolts and attach them.
Then I will take two diodes, 4007n, and connect them to the gate pin and source pin of the MOSFET.
Then I will take two resistors, 10k out of ten, and connect the two resistors to the great pin and source pin of the MOSFET.
Then I will take two 100-ohm resistors and connect the resistors to the gate pin of each MOSFET, and connect the two ends of the resistors. Here, my main class input voltage will be 12 volts flashline.
And I will take two more 4007N diodes and connect these two diodes to the drain of one MOSFET and to the gate of another MOSFET. I will connect the two like this so that you can understand better through the image.
We will finally connect the positive signs of the two MOSFETs. This will be minus 12 of our input voltage.


- 10K
- 100 OHM
- 4007N DIODE
- INDUCTOR_27 TRUNS
- n-Channel MOSFET IRFZ44N
- 6-0-6 coil primary
- copper 18-gauge wire
How to Make Bladeless With an Ionic Thruster
Upgrade Your Fan in 5 Minutes With This BLDC || How to Make Bldc Motor and Controller
Controlling a Stepper Motor With L293D Driver and Arduino – Free Guide 2024
I Made a Brushless Motor and Controller With Bike Dynamo
